Table des matières
KIT DE VENTILATEUR D'AIR
Instructions de montage
Avant de commencer, jetez un œil au circuit imprimé (PCB). Les composants se placent sur le côté avec l'écriture et la soudure se place sur le côté avec les pistes et les pastilles argentées.
Bonne soudure:
Mauvaises soudure:
-1- PLACEZ LES RÉSISTANCES R1 et R2
Commencez par les deux résistances : Le texte sur le PCB indique où placer R1 et R2. Assurez-vous de placer les résistances au bon endroit.
| Référence PCB | Valeur | Bandes de couleurs |
|---|---|---|
| R1 | 1M | Marron, noir, vert |
| R2 | 1K | Marron, noir, rouge |
-2- SOUDER LE POTENTIOMÈTRE VARIABLE R3
Souder le potentiomètre variable sur le PCB où il est étiqueté R3.
-3- PLACEZ LES TRANSISTORS Q1 et Q2
Placez les deux transistors sur la carte où ils sont étiquetés Q1 et Q2. Assurez-vous que l'appareil est dans le bon sens. La forme ( Bombée ) de l'appareil doit correspondre au contour du PC
-4- PLACEZ LE CONDENSATEUR C1
Placez le condensateur dans la carte où il est étiqueté C1. Assurez-vous que l'appareil est dans le bon sens. Le condensateur porte un signe « - » marqué dessus, qui doit correspondre au même signe sur le PCB. L'utilisation d'un condensateur électrolytique à l'envers pourrait entraîner sa destruction.
-5- FIXER LE SUPPORT DE BATTERIE 2XAA ==> 2X1,5V
Commencez par faire passer les fils à travers le trou de décharge de traction à côté de la connexion d'alimentation. Le fil doit être introduit par l'arrière de la carte. Le fil rouge doit être soudé à la borne « + » (également marquée du texte « rouge ») et le fil noir doit être soudé à la borne « - » (également marquée du texte « noir »).
-6- SOUDER LE MOTEUR DU VENTILATEUR M
Souder le moteur sur la carte où il est marqué « moteur ». Encore une fois, utiliser le serre-câble et s'assurer que les fils rouge et noir sont bien placés.
-7- FIXER L'INTERRUPTEUR DE RÉINITIALISATION SW1
Fixer l'interrupteur de réinitialisation. Coupez et dénudez d'abord deux courtes longueurs du fil fourni. Soudez-en une à chacune des deux bornes de l'interrupteur. Soudez ensuite l'autre extrémité au PCB où il est marqué « interrupteur ». Le sens dans lequel passent les deux fils n'a pas d'importance.
Vérification du circuit imprimé ( PCB)
*Vérifiez les points suivants avant d'insérer les piles :
- Vérifiez le coté piste du circuit imprimé de la carte pour vous assurer que :
- Tous les trous (à l'exception des 4 grands trous (3 mm) dans les coins) sont remplis par le fil d'un composant.
- Tous ces fils sont soudés.
- Les broches les unes à côté des autres ne sont pas soudées ensemble.
- Vérifiez le coté composants de la carte pour vous assurer que :
- La forme des transistors correspond au contour du circuit imprimé.
- Le « - » sur les condensateurs correspond aux mêmes marques sur le circuit imprimé.
- Les bandes de couleur sur R1 sont marron, noir et vert.
- Le boîtier de la batterie est connecté à « POWER » et que les fils rouges et noirs correspondent au texte rouge et noir sur le circuit imprimé.
- Le moteur est connecté à « MOTOR » et que les fils rouges et noirs correspondent au texte rouge et noir sur le circuit imprimé.
Comment fonctionne le circuit du ventilateur
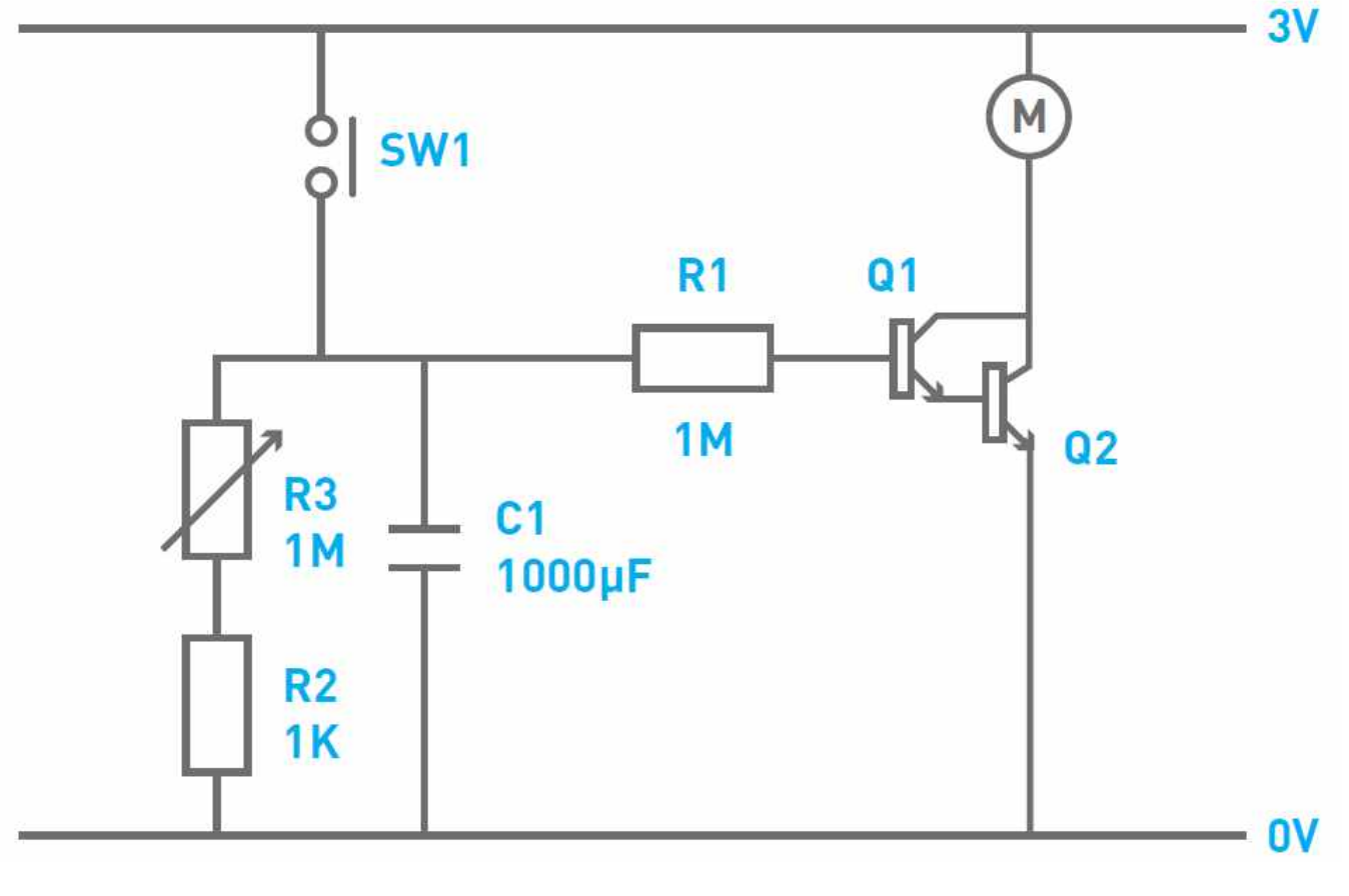
Schema de principe
Fonctionnement
Lorsque l'interrupteur (SW1) est enfoncé, le condensateur (C1) se charge. Lorsque l'interrupteur est relâché, le condensateur (C1) se décharge lentement à travers les résistances (R2 et R3). R2 est juste présent pour s'assurer que les batteries ne sont pas court-circuitées si l'interrupteur est enfoncé et que la résistance variable R3 est réglée sur zéro.
Au fur et à mesure que le condensateur (C1) se décharge, la tension à ses bornes diminue. Elle commence initialement à 3 volts et, au fur et à mesure qu'il se décharge,descend à zéro volt. Tant que cette tension est supérieure à 1,4 volt, le transistor Darlington Pair est activé et le moteur aussi. Lorsque la tension sur la base descend en dessous de 1,4 volt, le transistor s'éteint et le moteur aussi.
Si R3 est diminué, le condensateur se décharge plus rapidement et le moteur est allumé moins longtemps. Lorsque R3 est une valeur plus elevée, le courant sortant du condensateur est plus faible et le moteur reste allumé plus longtemps.




















